直流转换器如今,尽管许多工业应用依赖于DC电压源。如果我们使用变量直流电源,这些应用程序的性能将得到改进。它将有助于提高设备的可控性。此类应用的示例是地铁车,小车巴士,电池运营车辆等。我们可以控制和改变一个恒定的直流电压的帮助下斩波器。
斩波器是一种基本静态的电力电子设备,它将固定的直流电压/功率转换为可变的直流电压或功率。它只不过是一个高速开关,连接和断开负载从电源在一个高速率,以获得可变或短切电压在输出。
斩波器可以在其相对侧增加或减小直流电压电平。所以,斩波器有用相同的目的直流电路交流电路情况下转移。所以它也称为DC变压器。
斩波器中使用的设备
低功耗应用:GTO,IGBT.,电力bjt,功率场效应晶体管等等。
高功率应用:晶闸管或可控硅。
为了简单起见,这些设备被表示为虚线框中的开关。当它关闭时当前的只能沿着箭头的方向流动。
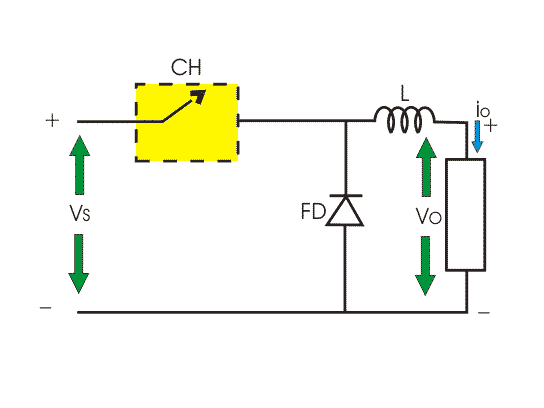
1)降下菜刀:
采用Buck转换的降压斩波器来降低输出端的i/p电压水平。降压斩波器的电路图如图所示。
当CH打开时,v年代如图所示,直接出现在负载上。所以V.o= V.年代。
当CH关闭时,v年代与负载断开连接。所以输出电压Vo= 0。
降压斩波器的电压波形如下图所示:
T上→这是斩波器在状态上的间隔。
T离开→斩波器处于OFF状态的时间间隔。
V年代→源或输入电压。
Vo→输出或负载电压。
T→斩波期= T上+ T.离开
具有电阻载荷的台阶斩波器的操作
当CH开启时,vo= V.年代
当ch关闭时,vo= 0.
其中,D为占空比= T上/ T。
T上可以从0到T变化,所以0≤D≤1。因此输出电压Vo可以从0变到V年代。
因此,我们可以得出结论,输出电压始终小于输入电压,因此名称上行斩波器是合理的。下面示出了具有电阻载荷的台阶斩波器的输出电压和电流波形。
具有归纳负载的台阶斩波的操作
当CH开启时,vo= V.年代
当ch关闭时,vo= 0.
在斩波时的时间
因此,峰值到峰值负载电流,
在直升机的关闭时间
如果电感值非常大,所以负载当前的在本质上是连续的。当CH关闭时电感器反转其极性和放电。这次电流的壁球二极管FD。
通过等同于(i)和(ii)
所以,来自(i)我们得到,
带感性负载的降压斩波输出电压、电流波形如下图所示
2)升压斩波或升压转换器:
升压斩波器或升压转换器用于增加其输出侧的输入电压电平。其电路图和波形如下图所示。
步进斩波器的操作
CH接通时,使负载短路。因此在T期间输出电压上是零。在此期间,电感会被充电。所以,V年代= V.l
其中,ΔI是峰电感电流的峰值。
当CH关闭电感L时,通过负载放电。因此,我们将获得源电压V的总和年代和电感电压Vl作为输出电压,即
现在,通过等同于(iii)和(iv),
因为我们可以使TON从0到T,所以0≤D≤1。因此VO可以从V年代∞。很明显,输出电压总是大于输入电压,因此它提高或增加了电压水平。
升压变换器或升压变换器
借助降压 - 升压转换器,我们可以根据我们的要求增加或减少输出侧的输入电压电平。该转换器的电路图如下所示。
降压 - 升压转换器的操作
当CH是ON源电压将适用于电感L,它将被充电。
所以V.l= V.年代
当斩波器处于断开状态时,电感L反转其极性,并通过负载和放电二极管, 所以。
通过对(v)和(vi)求值,
就量级而言,
D可以从0变到1。
什么时候,d = 0;Vo= 0.
当D = 0.5时,Vo= vs.
什么时候,d = 1,vo=∞
因此,在间隔0≤d≤0.5中,输出电压在0≤v的范围内变化O≤v年代我们要么退一步,要么巴克行动。
虽然,在0.5≤d≤1的间隔中,输出电压在范围内变化年代≤vO≤∞,得到升压或升压操作。
根据输出电压和电流方向
半导体斩波电路中使用的设备是单向的。但以适当的方式将设备安排,我们可以获得输出电压以及输出当前的从斩波在我们所需的方向。因此,在此功能的基础上,斩波器可以分类如下:
在详细分析之前,一些关于v的基本想法o- 一世o这里需要象限。
我的指示o和V.o在图1中标记为正向。
如果输出电压(vo)和输出电流(Io)在图中标记的方向之后,然后斩波操作将在V的第一个象限中受到限制o- 一世o飞机。这种类型的操作也被称为前向电动机。
当输出电压(Vo)的电流方向与图1所示方向相反o正而我呢o是负的。因此,斩波器在V的第二象限工作o- 一世o飞机。这种类型的操作也被称为前向制动。
也可能出现输出电压和电流都与图- 1中标记的方向相反的情况。在t的情况下,两个Vo和我o都被认为是负面的。因此,斩波运算被限制在V的第三象限o-一世o飞机。这种操作称为反向驱动。
如果输出电压与图1中的标记方向相反。然后它被视为消极。但输出当前的遵循图2中标记的方向。1并被认为是积极的。因此斩波器在v的第4象限中运行o- 一世o飞机。这种操作模式称为反向制动。
现在我们可以对不同类型的斩波器进行详细的分析。有些直升机只在单象限工作,称为单象限直升机。一些直升机在两象限也被称为二象限直升机。也有可能一个斩波器在所有的象限中工作,这被称为四象限斩波器。
类型 - 斩波器
它是一个单象限斩波器,其工作限制在V的第一象限o- 一世o飞机。电路图如下所示:
当CH在两个vo和我o跟随图中标记的方向。因此,两者都被视为积极的负载功率是积极的,这意味着电力从源头到陆地传递。
当CH熄灭当前的自由轮二极管。因此Vo是零,而Io是正的。
在类型 - 斩波器可以看出V的平均值o和我o总是积极的。这也被称为下降斩波器,因为v的平均值o小于输入电压。这种类型的斩波器适用于电动操作。
b型直升机
这也是在v的第二象限中运行的单个象限斩波器o- 一世o飞机。电路图如下图所示。
有趣的是要注意,负载必须具有DC电压源E用于这种操作。
当CH在V上时o是零但是当前的在图中标记的相反方向流动。当斩波器关闭时。
哪个超过源电压V年代。所以电流流过二极管D,被当作负值。
因此目前我o这里总是负的,但是V呢o是积极的(有时为零)。因此,从负载到源的电源流和B型斩波器的操作受到v的第二象限o- 一世o飞机。这种斩波器适用于前向制动操作。
Type-C斩波器
这是一个两个象限斩波器,其操作在V的第一和第二象限之间界定o- 一世o飞机。如图所示,a型斩波器与b型斩波器并联获得的斩波器。
当CH1通过ABCDEFA的电流流动,电感L将被充电。因此输出电压Vo和当前的I.o两者都是正的。当CH1是OFF时,感应会通过D放电吗1和当前的I.o将流过相同的方向与零输出电压。我们可以看到CH的运算1只不过是a型刀的操作,通过它我们可以在第一象限操作刀。
当CH2正在开启,输出电压Vo将是零但输出电流io将在图中所示的电流相反的电流方向流,电感将充电。当CH2是关闭输出电压。
哪个超过源电压V的值年代。所以当前的流过来二极管D2并被视为消极。因此输出电压Vo总是是积极和输出电流我o这里总是负的。我们可以看到CH的运算2就是b型斩波器的操作,通过它我们可以操作第二象限的斩波器。
我们可以得出结论,C型斩波器的操作是A型和类型-B斩波器的组合操作。这类斩波器适用于正向电机和正向制动操作。





