全文TTL.是晶体管晶体管逻辑。这是一个主要构建的逻辑家庭NPN晶体管那PN结二极管并扩散电阻器。这个逻辑系列的基本构建块是NAND门还有各种亚科这个逻辑门的那些标准TTL、先进的肖特基TTL、肖特基TTL、低功率TTL、大功率TTL、快速TTL等现在知道这个家庭更具描述性的方式我们将讨论的内部结构和特征参数的亚科。
标准TTL.
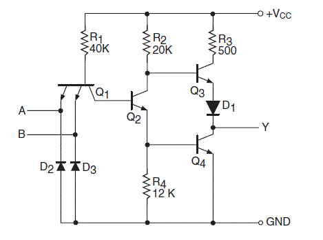
上图显示了标准TTL NAND门的内部结构和特性。该NAND门它是四种输入类型。它有四个电路5400/740。以普通方式,这种类型TTL的电路如下操作。问:1在图中显示出两个发射器NPN晶体管。
这种类型是NAND门类似于两个晶体管谁的基座和发射极端子连接在一起。该二极管被命名为D.2和D.3.用于限制输入电压这是阴性的。
低功耗TTL
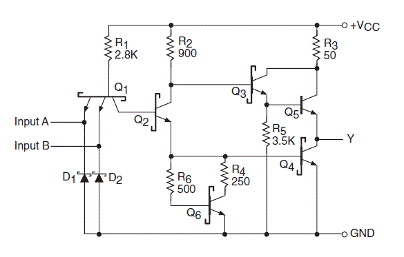
这是主要家庭下的亚家族。这被命名为原因,因为实现了较低的功耗和耗散。虽然操作完成的速度有点减少。上图是低功率TTL.使用它使用和盖茨。其中使用的NAND门是74L00或54L00类型,是四种输入类型。这种类型TTL的构造几乎与标准TTL之外的标准TTL之外的结构几乎类似于具有更高值的电阻。对于这个增加的值抵抗性电路的功耗降低。
高功率TTL.
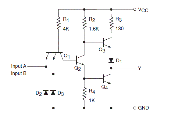
与低功率TTL不同,高功率TTL是标准TTL的高速版本。这种类型TTL的操作速度超过先前讨论的。这比以前讨论的TTL的功率耗散高。以上图是高功率TTL NAND门。NAND门是74H00或54H00的四个输入。上面的绘制数字与Q之外的标准TTL非常相似3.晶体管和D.1二极管组合,已被Q的安排所取代3.,问:5.和R.5.。对于这种类型的TTL,操作速度越高,功率耗散也更高。
肖特基TTL
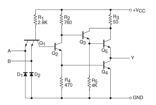
另一个TTL.亚家族是肖特基TTL。这种设计用于加速操作时间。这种类型TTL提供的速度是高功率TTL提供的速度的两倍。两种TTL的功耗相同,没有额外的功耗。以上图表示肖特基TTL的基于基于NAND图。电路图与高功率TTL相似,这里是Q晶体管高功率TTL缺失。用于此类型TTL的肖特基晶体管只不过是双极晶体管,其具有由其连接的基座和集电极肖特基二极管。这个肖特基TTL进一步偏离了许多零件,如低功耗肖特基,先进的低功耗肖特基和高级肖特基,由于复杂性,已经避免了讨论。





