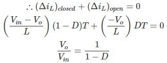
DC-DC变换器也被称为直升机。这里我们来看看升压斩波器或升压变换器将输入直流电压增加到指定的直流输出电压。一个典型的提高转换器如下所示。
输入电压源连接到电感器。作为一个开关的固态设备连接到源上。使用的第二个开关是a二极管。二极管连接到一个二极管上电容器,并将负载与二者并联连接,如图所示。
电感连接到输入源导致一个恒定的输入当前的,因此升压变换器被视为恒流输入源。负载可以看作是一个恒压源。通过使用脉宽调制(PWM),控制开关被打开和关闭。PWM分为基于时间和基于频率两种。基于频率的调制也有缺点,比如频率范围很广,无法实现对开关的控制,而开关又会产生所需的输出电压。基于时间的调制主要用于直流-直流转换器。它的构造和使用都很简单。在这种类型的PWM调制中,频率保持恒定。的提高转换器有两种操作模式。第一种模式是开关接通并导电时。
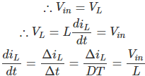
模式I:开关为ON,二极管为OFF
开关接通,因此表示短路,理想情况下为零电阻所以当开关打开的时候当前的将流过开关并返回到直流输入源。我们假设开关开了一段时间T在休息一段时间从。我们定义时间段T为
开关频率,
现在我们来定义另一个术语,占空比,
让我们分析一下这种模式下升压变换器稳态运行的情况在任一瞬间。
因为开关关闭了一段时间T在= DT我们可以说δt = DT。
在对升压变换器进行分析时,我们必须记住这一点
- 电感电流是连续的,这是通过选择一个适当的L值来实现的。
- 电感电流在稳态时,由一个斜率为正的值上升到开启时的最大值,然后又下降到初始值,斜率为负。因此,电感电流在任何一个完整周期内的净变化量为零。
模式II:开关关闭,二极管打开
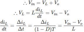
在这种模式下,设备的极性电感器正好相反。储存在电感中的能量被释放,并最终在负载中消散电阻,这有助于保持流当前的在相同的方向上通过负载并增大输出电压由于电感器现在也作为一个电源与输入电源连接。但对于分析,我们保持原来的约定来分析电路使用在任一瞬间。
现在让我们分析一下提高转换器在稳态运行模式II使用KVL。
因为开关打开了一段时间
我们可以说
。
在任何一个完整的周期内,电感电流的净变化量为零,这一点已经得到证实。
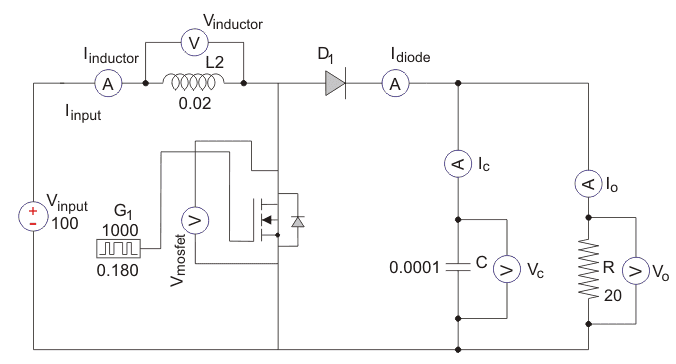
我们知道D在0和1之间变化。但是我们可以从上面的方程中看到,如果D = 1,那么稳态时输出电压与输入电压的比值就会趋于无穷,这在物理上是不可能的。事实上,由于升压变换器是非线性电路,在实际的升压变换器中,占空比D如果保持在0.7以上就会导致不稳定。一个升压变换器电路波形如下图所示。的电感L, 100µmh和C F和电阻负载20Ω。开关频率为1 kHz。输入电压为100V DC,占空比为0.5。
电压波形如图所示,电流波形如下图所示。





