为了理解电机热过载保护在感应电动机我们可以讨论操作三相感应电动机的原理。存在一个圆柱形定子,并且三相绕组对称地分布在定子的内周边。由于这种对称分布,何时三相电源电源应用于定子绕组,a旋转磁场被生产。该字段以同步速度旋转。转子在感应电动机中主要由数量的固体铜条在两端短路,以使它们形成如结构的气缸笼。这就是该电机也被称为的原因鼠笼式感应电动机。不管怎样,让我们来看看三相感应电动机的基本原理,这将有助于我们更清楚地了解它电机热过载保护。
随着旋转磁通切割转子的每根棒导体,都会产生感应循环当前的通过棒状导体。起动时转子静止不动,定子磁场以同步速度旋转,旋转磁场与转子之间的相对运动最大。
因此,削减的速度助势通过转子杆最大,诱导电流在此条件下最大。但由于诱导电流的原因是这种相对速度,转子将尝试降低这种相对速度,因此它将在方向上开始旋转旋转磁场捕捉同步速度。一旦转子将到同步速度,转子之间的相对速度就会变为零,因此没有任何进一步的磁通切割,因此在转子条中不会存在任何感应电流。随着感应电流变为零,在转子和旋转磁场之间的转子速度下降将没有进一步需要保持零相对速度。
当转子转速下降时,转子与转子之间的相对速度旋转磁场再次获取非零值,再次导致转子杆中的感应电流然后转子再次尝试实现同步速度,这将继续直到电机接通。由于这种现象,转子永远不会达到同步速度,并且在正常操作期间永远不会停止运行。同步速度与同步速度的转子速度之间的差异称为感应电动机的滑动。
通常运行的滑动感应电动机根据电机的负载情况,通常变化在1%到3%之间。现在我们将试着画出感应电动机的速度电流特性-让我们以大型锅炉风扇为例。
在特征Y轴上取时间,单位为秒,X轴取定子电流的%。转子静止时,启动条件下,滑移是最大因此转子中感应电流最大,由于转换操作,定子也会画一个大电流的供应,这将是大约600%的额定满载定子电流。当转子转速达到同步转速的80%时,转子电流即定子电流在12秒内下降到满载额定电流的500%左右。之后,当转子达到其正常转速时,定子电流迅速下降到额定值。
现在我们将讨论热量加载电动机或过度提升问题电动马达和必要性电机热过载保护。
每当我们想到发动机过热的时候,首先映入我们脑海的就是超载。由于机械过载,电机从电源中引出更高的电流,导致电机过热。如果转子被机械锁定,电机也会过热,也就是被任何外力机械力静止。在这种情况下,电机将从电源中吸取过高的电流,这也会导致电机的热过载或过热问题。另一个过热的原因是供电电压太低。由于电机从电源获取的功率id取决于电机的负载条件,对于较低的电源电压,电机将从市电获取较高的电流来维持所需的扭矩。单相也会造成电机热过载。当电源的一相停止工作时,其余两相会产生较大的电流来维持所需的负载转矩,这就会导致电机过热。三相供电不平衡也会导致电机绕组过热,因为不平衡系统会在定子绕组中产生负序电流。再一次,由于突然的损失和重新建立供应电压可能导致电机过热。由于电源电压的突然损失,电机被解除加速,由于电压的突然重新建立,电机被加速以达到其额定速度,因此,电机从电源吸取更高的电流。
由于热量加载或电机加热可能导致绝缘故障和绕组的损坏,因此适当电机热过载保护,电机应免受以下条件保护
- 机械超载,
- 电机轴的停滞,
- 低电源电压,
- 单相供电电源,
- 供应主管的不平衡,
- 供电电压的突然损失和重建。
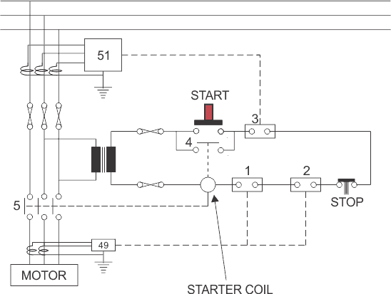
电机最基本的保护方案是热对负载保护,主要涵盖了所有上述条件的保护。要了解热负载保护的基本原理,请看看基本电机控制方案的示意图。
在上图中,当开始推动时,启动线圈通过变压器通电。由于起动线圈通电,常开(NO)触点5是闭合的,因此电机得到供应电压在它的终端并开始旋转。该起始线圈还封闭了触点4,其使起动线圈甚至启动按钮触点均匀地从其关闭位置释放。为了停止电动机,有几种常闭(NC)串联与起动线圈串联,如图所示。其中一个是停止按钮联系。如果按下停止按钮,则此按钮触点将打开并打破起动器线圈电路的连续性,因此使起动线圈断电。因此,触点5和4回到常开位置。然后,在没有电动机端子的电压的情况下,它将最终停止运行。类似地,如果打开,则与起动线圈串联连接的任何其他NC触点(1,2和3);它也将停止电机。这些NC触点与各种电耦合保护继电器在不同的异常条件下停止电机的操作。
下面我们来看看热过负荷继电器及其在电机热过负荷保护中的作用。
次要的CTs与电机供电电路串联,与热过负荷继电器(49)的双金属片连接。如下图所示,当电流通过任何一个CTs的次级电流在预定时间内超过预定值时,双金属片就会过热并变形,最终导致继电器49运转。一旦继电器49被操作,NC触点1和2被打开,使起动器线圈断开,从而停止电机。
另一件我们在提供时要记住的事电机热过载保护。实际上,每个电机都有一些预定的过载容差值。这意味着每台电机可以超出额定负载运行一段特定的允许时间,这取决于其负载条件。电机在特定负载下的安全运行时间是由制造商规定的。电动机上不同负荷与相同安全工况下允许运行时间的关系称为电动机热极限曲线。让我们看看下面给出的一个特殊马达的曲线。
这里,Y轴或纵轴表示允许的时间(以秒为单位),X轴或横轴表示过载百分比。从曲线上可以清楚地看出,在100%额定负载下,电机可以在长时间内安全运行,不会因过热而损坏。在正常额定负荷的200%下,可安全运行1000秒。在300%的正常额定负载下,可安全运行100秒。在正常额定负荷600%的情况下可安全运行15秒。曲线的上半部分表示转子的正常运行状态,下半部分表示转子的机械锁紧状态。
现在选择的热过负荷继电器的操作时间与动作电流的曲线应该位于电机的热极限曲线以下,以保证满意和安全的运行。我们再讨论一下细节-
记住电机起动电流的特性——在感应电机起动时,定子电流超过正常额定电流的600%,但定子电流突然降至正常额定电流后,定子电流仍保持在10 ~ 12秒。因此,如果热过载继电器在10到12秒之前操作,电流为正常额定的600%,那么电机不能启动。因此,可以得出这样的结论:所选热过负荷继电器的工作时间与执行电流的关系曲线应低于电机的热极限曲线,但高于电机的启动电流特性曲线。热电流继电器特性的可能位置被这两条曲线所限制,如图中突出显示的区域所示。
在选择热过载继电器时还要注意一件事。这个继电器不是瞬时继电器。它在操作中有最小的延迟,因为双金属条需要最小的时间来加热和变形,以达到最大的操作电流。从图中可以发现,如果转子突然机械阻塞或电机无法启动,热继电器将在25到30秒后操作。在这种情况下,电机将从电源吸取一个巨大的电流。如果电机不尽快隔离,可能会发生更严重的损坏。
这个问题可以通过提供高拾取时间过电流继电器来解决。这些的时间和电流特性超过当前的继电器对于较低的过载值,热过载继电器将在它之前启动,因此继电器将不工作。但对于过高的过载值和转子堵塞时间,则采用过载继电器代替热继电器,因为热继电器比热继电器起动时间早很多。
因此,双金属过负荷继电器和时间过电流继电器都提供了完整的电机热过载保护。
双金属热过负荷继电器有一个主要的缺点,由于双金属的加热和冷却速率受环境温度的影响,继电器的性能可能因环境温度的不同而不同。这个问题可以通过使用来解决RTD或电阻温度检测器。更大、更复杂的电机,更准确地防止热过载使用RTD。在定子槽中,RTDs与定子绕组一起放置。RTD的电阻随着温度的变化而变化,这个变化的阻值被a感知惠斯登电桥电路。
该电机热过载保护方案非常简单。定子的RTD作为平衡惠斯通电桥的一臂。通过继电器的电流量取决于电桥的不平衡程度。随着定子绕组温度的升高,定子绕组的温度升高电阻检测器的差异增加,这扰乱了桥梁的平衡条件。结果电流开始流过继电器49,并且在该不平衡电流的预定值之后将致动继电器并且最终启动接触将打开以停止电动机。





